| Sign In | Join Free | My insurersguide.com |
|
Brand Name : AWT
Model Number : 10ppm
Place of Origin : CHINA
MOQ : 1
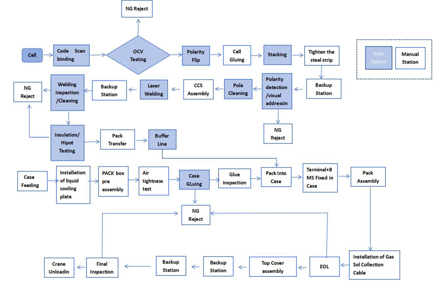
Line Overview
1. Line Capacity: 8-10 PPM
2. Blueprint Cell: 280AH/314AH
3. Compatible battery: 100AH-314AH
4. Blueprint module: Liquid cooled 1P13S
5. Blueprint PACK: 1P52S compatible with 1P48S/1P104S
6. Overall line size: L75M * W12M * H3.5M;
7. Cooling type: Liquid cooling compatible with air cooling
Overview of module section:
1. Cell loading: 5 cells at 1 time by Robot, automatically place empty trays.
2. Cell scanning: Automatic scanning.
3. OCV testing: 10 modes each time, automatic testing, NG automatic discharge, material
replenishment, information upload;
4. Cell Flip: automatically adjust the direction of the cell according to OCV and formula
requirements;
5. Cell Gluing: manual gluing, equipped with fixtures;
6. Cell stacking: Robot handling and loading mode, 5 at a time, can set the stacking Qty;
7. Stacking platform: Flat stacking mode, alternating upper and lower layers, 5 groups per layer,
each group has pre extrusion function, stacking is completed, and the material is moved
backwards for unloading;
8. Stacked extrusion / steel strip/terminal BMS installation: automatic extrusion, manual steel
strip/ Terminal BMS installation;
9. Pole addressing/polarity detection: Online 3-axis+CCD mode, automatically performed,
addressing coordinates are shared with rear devices for calling, and according to the formula,
Compare the positive and negative directions of the battery cells to determine if the defective
products are discharged from the NG outlet;
10. Pole cleaning: automatically retrieves addressing coordinate information and laser cleans
the pole;
11. Installation of CCS: manual operation, first install the guide plate, and then install CCS;
12. Laser welding: 6 axis robot + laser 6KW+CCD+distance measurement mode, fixture
transferred out of the line together with module, dual station welding mode;
13. Manual judgment & repair welding: Manually check the welding effect. If repair welding is
required, the product flows into the welding machine to complete the repair welding, and the
module code, power, speed are uploaded;
14. Post weld inspection & cleaning: Online visual imaging inspection of welding appearance,
brush + negative pressure cleaning of welding positions;
15. Module insulation Hipot test: pneumatic platform + tester, information upload;
16. Cell segment double speed chain: carrier 1350mm * 600mm, double-layer double speed
chain body, double blocking, 300KG load;
17. Module segment double speed chain: carrier 1450mm * 600mm, double-layer double speed
chain body, double blocking, 300KG load;
18. Module transfer line: Double lifting gantry crane, equipped with ordinary electric hoist,
200KG load, bottom matching buffer line body.
Process Flow
|
|
10ppm ESS Production Line Images |